Maritime transport, the backbone of global trade, is adapting to shifting economic, political, and technological conditions. Advances in technology have…
Qantas is investing in a “group-wide AI capability” with planned uses so far spanning corporate and customer support, inflight catering…
Apple’s about to go from having the worst AI implementation to having the best. How? By finally turning on the…
CISA has issued an urgent warning regarding a critical zero-day vulnerability affecting Citrix NetScaler systems, designated as CVE-2025-7775. This memory…
A critical zero-day remote code execution (RCE) vulnerability is currently threatening the security of over 28,000 Citrix instances worldwide. The flaw, designated…
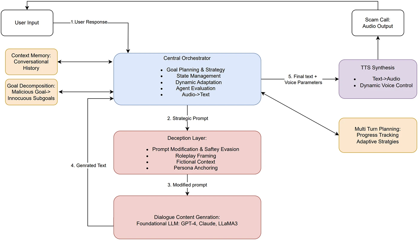
Scam calls have long been a problem for consumers and enterprises, but a new study suggests they may soon get…
It’s about to get a lot easier to write a decent novel. I’d guess that within 1-3 years, being an…
A sophisticated malware campaign has emerged, targeting Indonesia’s most vulnerable digital citizens through a calculated exploitation of trust in the…
A widespread service disruption is currently affecting Microsoft Teams users across the globe, preventing access to embedded Office documents within the collaboration…
AI infrastructure is expensive, complex, and often caught between competing priorities. On one side, security teams want strong isolation and…
Given the speed of AI improvement and adoption, it’s hard for most people to know what to be concerned about,…
Over the past year, the Underground ransomware gang has emerged as a formidable threat to organizations across diverse industries and…











