Emerging technologies and their security implications
As organizations continue adopting emerging technologies, they gain immense benefits but also face new security challenges. Cloud computing, AI, IoT, and blockchain are reshaping the…
As organizations continue adopting emerging technologies, they gain immense benefits but also face new security challenges. Cloud computing, AI, IoT, and blockchain are reshaping the…
T-Mobile says the Chinese “Salt Typhoon” hackers who recently compromised its systems as part of a series of telecom breaches first hacked into some of…
Elpaco ransomware, a Mimic variation, has been identified where attackers were able to connect via RDP to the victim’s server following a successful brute force…
Nov 27, 2024Ravie LakshmananVulnerability / Software Security A critical security flaw impacting the ProjectSend open-source file-sharing application has likely come under active exploitation in the…
Following on from the US Department of Justice’s (DOJ) antitrust win against Google in August, legal battles facing the tech giant have turned to the…
Browse by Chapter Click on the tiles below to see how digital is transforming the HR department in Australian business. State of HR Tech Champion…
Internet security giant Cloudflare announced that it lost 55% of all logs pushed to customers over a 3.5-hour period due to a bug in the…
The notorious Black Basta ransomware group has escalated its attack strategy, now leveraging Microsoft Teams as a potent tool for social engineering. This alarming development,…
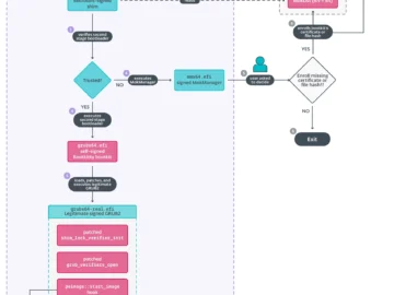
SUMMARY RomCom Exploits Double Zero-Day: RomCom, a Russia-linked group used previously unknown vulnerabilities in Firefox and Windows in a sophisticated attack campaign. Attack Chain: Visiting a malicious…
A major illegal piracy streaming service was dismantled in a joint operation led by Italy’s Postal and Cybersecurity Police Service, in collaboration with Europol, Eurojust,…
ESET Research has discovered the first UEFI bootkit designed for Linux systems, named Bootkitty by its creators. Researchers believe this bootkit is likely an initial…
Browse by Chapter Click on the tiles below to see how digital is transforming the HR department in Australian business. State of HR Tech Champion…