Key Lesson from Microsoft’s Password Spray Hack: Secure Every Account
Mar 25, 2024The Hacker NewsData Breach / Password Security In January 2024, Microsoft discovered they’d been the victim of a hack orchestrated by Russian-state hackers…
Mar 25, 2024The Hacker NewsData Breach / Password Security In January 2024, Microsoft discovered they’d been the victim of a hack orchestrated by Russian-state hackers…
Mar 25, 2024NewsroomSupply Chain Attack / Cryptocurrency Unidentified adversaries orchestrated a sophisticated attack campaign that has impacted several individual developers as well as the GitHub…
A new security shortcoming discovered in Apple M-series chips could be exploited to extract secret keys used during cryptographic operations. Dubbed GoFetch, the vulnerability relates…
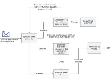
Mar 25, 2024NewsroomCyber Espionage / Email Security The Iran-affiliated threat actor tracked as MuddyWater (aka Mango Sandstorm or TA450) has been linked to a new…
Mar 24, 2024NewsroomArtificial Intelligence / Cyber Espionage The North Korea-linked threat actor known as Kimsuky (aka Black Banshee, Emerald Sleet, or Springtail) has been observed…
Mar 24, 2024NewsroomRansomware / Threat Intelligence German authorities have announced the takedown of an illicit underground marketplace called Nemesis Market that peddled narcotics, stolen data,…
Mar 23, 2024NewsroomCyber Espionage / Cyber Warfare The WINELOADER backdoor used in recent cyber attacks targeting diplomatic entities with wine-tasting phishing lures has been attributed…
Mar 22, 2024NewsroomWeb Security / Vulnerability A massive malware campaign dubbed Sign1 has compromised over 39,000 WordPress sites in the last six months, using malicious…
Mar 22, 2024NewsroomCyber Defense / Vulnerability A China-linked threat cluster leveraged security flaws in Connectwise ScreenConnect and F5 BIG-IP software to deliver custom malware capable…
Cybersecurity researchers have detected a new wave of phishing attacks that aim to deliver an ever-evolving information stealer referred to as StrelaStealer. The campaigns impact…
Mar 22, 2024NewsroomAmazon Web Services / Vulnerability Cybersecurity researchers have shared details of a now-patched security vulnerability in Amazon Web Services (AWS) Managed Workflows for…
The ThreatLocker® Zero Trust Endpoint Protection Platform implements a strict deny-by-default, allow-by-exception security posture to give organizations the ability to set policy-based controls within their…